macでインフォマティクス

macでインフォマティクス

HTS (NGS) 関連のインフォマティクス情報についてまとめています。

2019-12-17から1日間の記事一覧

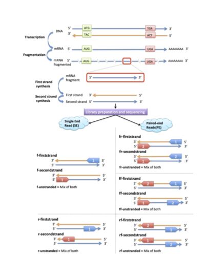
RNA seqのライブラリタイプを推測する GUESSmyLT

ショートリードRNAシーケンシング(RNA-seq)は、特に遺伝子発現の調査、ゲノムアノテーションの実行、SNVの検出、またはオルタナティブスプライシングされた転写物の確認を可能にする強力なアプローチである。シーケンスリードには、使用するRNA-seqライブ…